


近日,山西农业大学棉花研究所柿研究团队的研究成果《Dynamic changes in nutrient composition and gene expression during persimmon fruit development》在国际知名期刊《BMC Plant Biology》(IF=4.8,生物学2区Top期刊)在线发表,为柿果品质改良、高值化利用及分子育种提供了重要的理论依据和候选基因资源。
柿作为全球重要的经济果树,兼具营养价值与药用价值,中国柿果产量占世界总产量的79%,栽培历史悠久、品种资源丰富,但相较于番茄、苹果、葡萄等大宗水果,其果实发育、成熟及品质形成的分子调控机制尚未明确。柿果中的单宁、可溶性糖等营养成分直接决定果实的涩味、甜度等品质性状,解析其发育过程中营养成分的动态变化规律及背后的转录调控网络,对柿的栽培管理、品种改良具有重要的生产实践意义。
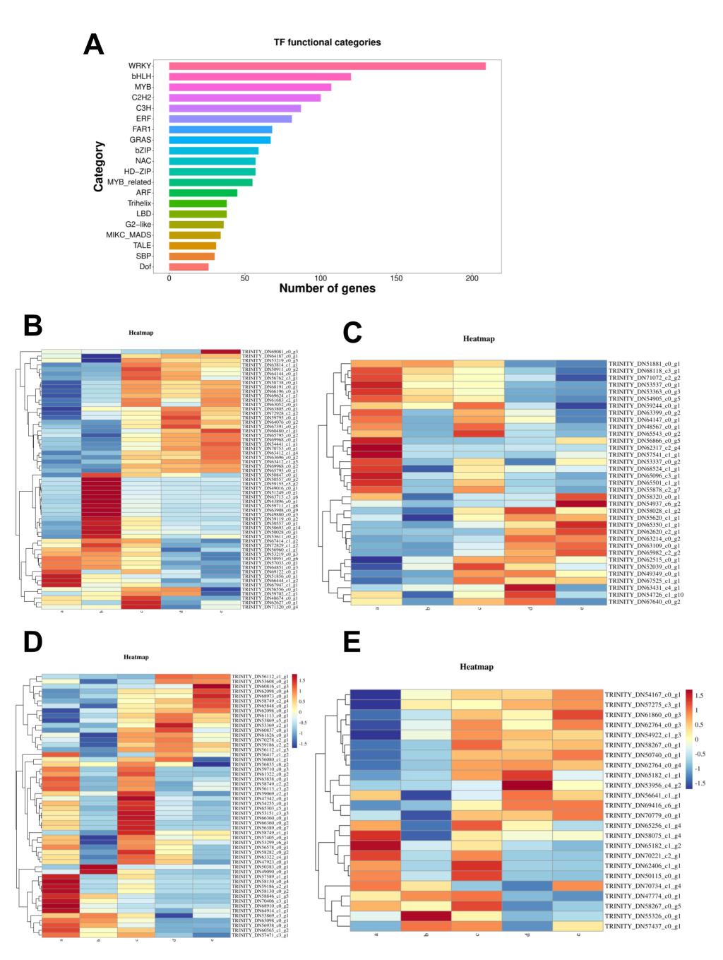
该研究以阳丰甜柿果实为试验材料,系统探究其幼果期、生长期、膨大期、着色期、成熟期五个典型发育阶段的营养成分动态变化与基因表达调控机制,核心研究成果可总结为生理生化特征解析、转录组特征挖掘、关键调控因子与基因鉴定、基因-营养性状关联网络构建四大方面,为柿果品质改良和分子育种提供了核心理论依据与候选基因资源。
该研究得到了山西农业大学棉花研究所科研发展基金项目(SJJCX2023-02)、运城市科技局现代农业项目(YCKJ-2023015, YCKJ-2023022)资助。山西农业大学棉花研究所杨运良副研究员为论文的第一作者及通讯作者。(图片来源:科研办)
原文链接:https://link.springer.com/article/10.1186/s12870-026-08419-8